开云app官方在线入口
热搜词
AWS
开箱即用
服务
Hyperledger
Fabric
推广者杰夫
巴尔
Jeff
Barr
模板
网站群
2023
通知
高职院校
教育部
Toggle navigation
欢迎您访问数字经济与管理学院网站!
搜索
学院主页
首页
学院概况
学院简介
机构设置
现任领导
联系我们
新闻公告
学院新闻
通知公告
活动专栏
师资队伍
师资概况
教师风采
教学科研
教学动态
科研动态
校企合作
实训实习
专业设置
学生工作
学工动态
奖助贷勤
就业工作
学子风采
党团工作
党建工作
团委工作
资料下载
学院概况
新闻公告
师资队伍
教学科研
专业设置
学生工作
党团工作
资料下载
新闻公告
学院新闻
通知公告
活动专栏
通知公告
当前位置:
首页
>
新闻公告
>
通知公告
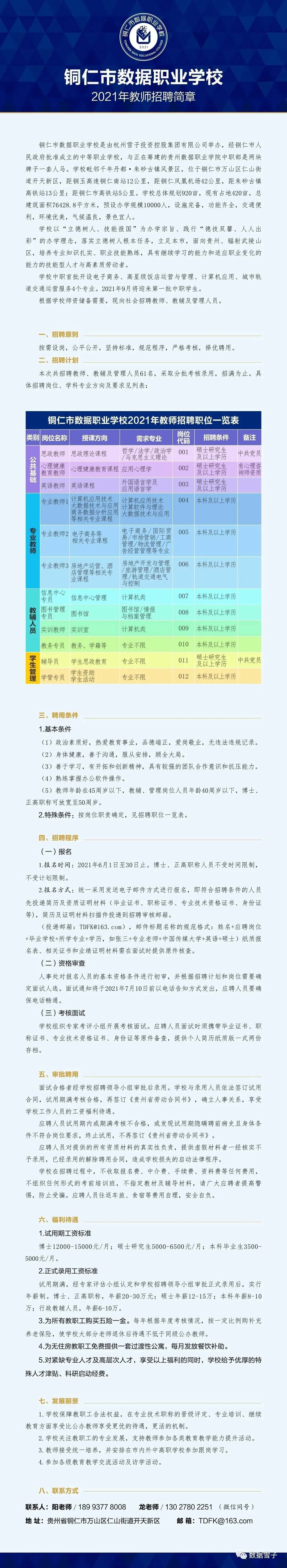
铜仁市数据职业学校2021年教师招聘简章
日期:2021-06-02 | 来源:本站原创 | 热度:
上一篇:
2022年网络安全宣传活动周
下一篇:无