教学教研
当前位置:首页 > 新闻资讯 > 教学教研

开云app官方在线入口大数据学院一二九演讲比赛初赛的通知

日期:2023-12-20 | 来源: | 热度:

开云app官方在线入口数字技术学院关于“红色耀中华·精神传后人”纪念一二·九演讲比赛初赛的通知

大数据学院各班级:

为纪念“一二•九”爱国学生运动 88 周年,全面贯彻党的教育方针,展示新时代学子的青春风采,加强我校学生的爱国主义教育和革命传统教育,我院决定开展“红色耀中华·精神传后人”纪念一二·九主题演讲比赛初赛。现将相关事项通知如下:

一、活动主题

红色耀中华·精神传后人

二、组委会成员

主持:田伟

评委:程智颖  任登静  徐峰  龚凡  邓心

分数统计计时:安明亨

三、初赛时间

2023 年 12 月 1 日(12:30-14:00)

四、参与对象

大数据学院全体学生

五、比赛要求

大数据学院每个班推荐3名选手进行初选,最终评选出5名选手进入校级决赛。

六、有关要求

(一)演讲比赛参赛要求

演讲以“红色耀中华·精神传后人”为主题,围绕一二·九学生运动、党史、毛泽东同志诞辰 130 周年三方面内容进行演讲;用国家通用语言演讲,能反映当代中(高)职生积极向上的精神风貌,角度自选,立意自定,题目自拟;演讲中,可配背景音乐和图片(音乐格式为 MP3 格式,音乐、图片不作为评分依据)。

时间限制:每位选手的演讲时间 3-6 分钟,不低于 3 分钟,不超过 6 分钟。

演讲要求:脱稿

(二)演讲比赛地点

一号阶梯教室

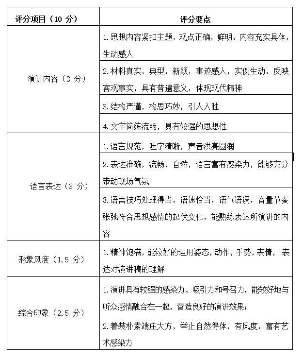
(三)演讲比赛评分要求

本次活动评分按照 10 分制进行评分,去掉一个最高分,去掉一个最低分,取平均分为选手最终得分,评委评分需保留小数点后两位;选手演讲超时二十秒内不扣分,超过二十秒扣最终得分的的 0.1 分。评分标准详见各赛组评分细则(附件)。

附件:演讲比赛评分细则


评  分  细  则

图片 1